简体
|
繁体
|
无障碍浏览
|
政务微博
淄博市政府
|
山东省政府
|
国务院
首页
走进周村
要闻动态
政务公开
政民互动
招商引资
政务服务
数据查询
专题专栏
首页
政务公开
政府信息公开
政策文件
政策解读
图文解读
标题:
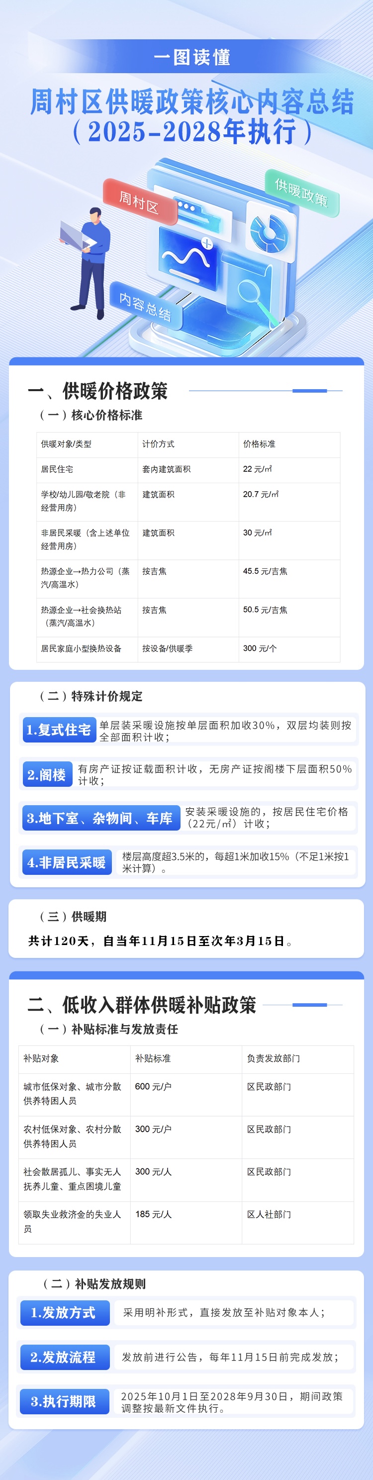
(一图读懂)周村区人民政府办公室关于进一步明确我区供暖价格和对低收入群体继续实行供暖补贴的通知
索引号:
11370306004220545G/2025-5562140
文号:
〔〕号
发文日期:
2025-09-01
发布机构:
周村区人民政府
标题
正文
手机
解读
(一图读懂)周村区人民政府办公室关于进一步明确我区供暖价格和对低收入群体继续实行供暖补贴的通知
发布日期:2025-09-01
字号:
大
中
小
|
打印
分享:
扫码使用手机浏览本页内容
相关稿件
周村区人民政府办公室关于进一步明确我区供暖价格和对低收入群体继续实行供暖补贴的通知