周村区人民政府
周村区文化和旅游局
首页
政务公开
政府信息公开
管理和服务公开
行政执法信息
事前公示
标题:
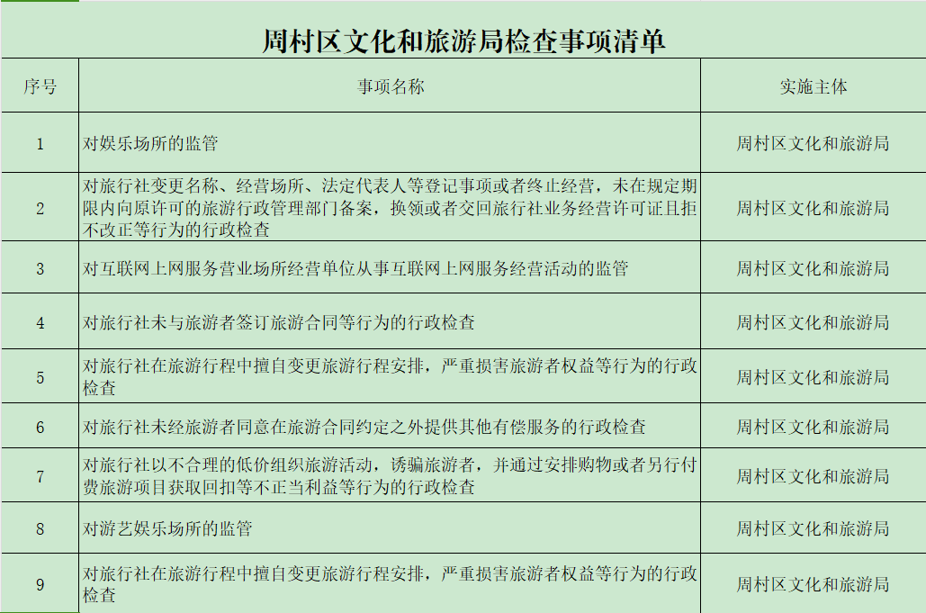
周村区文化和旅游局检查事项清单
索引号:
11370306MB28662540/2025-5515163
文号:
发文日期:
2025-04-23
发布机构:
周村区文化和旅游局
周村区文化和旅游局检查事项清单
发布日期:2025-04-23
字号:
大
中
小
|
打印
分享:
扫码使用手机浏览本页内容